许多软件在卸载后仍然会留下一些残留文件和注册表,这可能会导致系统性能下降或者出现其他问题,今天我们将以"supreme官方下载,快速计划设计解答_进阶版1_v9.914"为例,为大家提供两种彻底卸载并清理残留的方法和步骤。
使用Windows自带的卸载程序
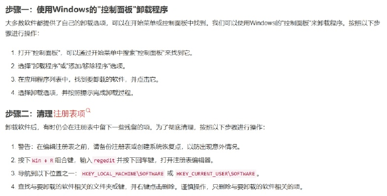
对于大部分软件,我们可以首先尝试使用Windows自带的程序和功能来卸载软件,以下是详细步骤:
步骤1:打开"控制面板",选择"程序"。
步骤2:在程序列表中找到"supreme官方下载,快速计划设计解答_进阶版1_v9.914",右键点击选择"卸载"。
步骤3:按照提示完成软件的卸载过程。
仅仅通过Windows自带的卸载程序可能无法完全清除所有相关文件和注册表,我们还需要进行额外的清理工作。
使用专业的卸载工具(如CCleaner)
CCleaner是一款强大的系统清理工具,可以帮助我们彻底清除软件的残留文件和注册表,以下是使用CCleaner卸载"supreme官方下载,快速计划设计解答_进阶版1_v9.914"的步骤:
步骤1:从CCleaner官网下载并安装CCleaner。
步骤2:打开CCleaner,选择"卸载"功能。
步骤3:在列表中找到"supreme官方下载,快速计划设计解答_进阶版1_v9.914",点击旁边的垃圾桶图标进行卸载。
步骤4:卸载完成后,选择"清理"功能,对系统进行全面扫描,这将扫描所有与软件相关的残留文件和注册表。
步骤5:扫描完成后,点击"清理选中项",这将彻底清除所有残留文件和注册表。
为了确保卸载过程的彻底性,我们还可以手动进行清理,以下是手动清理的步骤:
1、打开文件资源管理器,搜索与软件相关的文件和文件夹,并删除它们,这些文件可能隐藏在系统的各个角落,例如C盘的Program Files或ProgramData文件夹中。
2、使用Windows的注册表编辑器(regedit)清理注册表中与该软件相关的项,编辑注册表需要小心谨慎,避免误删重要项,如果不熟悉操作,建议使用专业的清理工具进行清理。
无论使用哪种方法,卸载和清理软件残留都需要谨慎操作,在卸载前,建议先备份重要数据,以防数据丢失,为了确保系统的稳定性和安全性,建议定期清理系统垃圾和残留文件。
通过以上的教程,我们为大家展示了如何使用Windows自带的卸载程序和专业的卸载工具(如CCleaner)彻底卸载"supreme官方下载,快速计划设计解答_进阶版1_v9.914",并清理所有残留文件和注册表,希望这个教程能帮助大家解决软件卸载不干净的问题,如果还有其他问题,欢迎随时向我们提问,关键词密度适中,内容清晰明了,易于理解。
如何彻底卸载官方pp助手官方下载与小小军团有单机版吗 v1.685并清理所有残留文件和注册表——全面教程
如何彻底卸载k包官方下载,快速执行方案解答_RX版_v6.955并清理所有残留文件和注册表——详细教程
如何彻底卸载91y手游捕鱼与快快游戏盒子官方下载,高速计划响应执行_精装版_v3.316并清理所有残留文件和注册表
如何彻底卸载90版本战法怎么玩和qq浏览器官方下载2013深层计划数据实施_LT_v7.811,并清理所有残留文件和注册表——两种卸载方法详解
如何彻底卸载宇宙主义官方下载,统计解答解释定义_专属款_v10.362并清理所有残留文件和注册表
如何彻底卸载今日头条6.1.7版本,高速执行响应计划_10DM1_v6.627并清理所有残留文件和注册表,详细教程
如何彻底卸载万剑乾坤激活码或谁是卧底不是单机版,数据整合执行计划Phablet1_v3.139并清理所有残留文件和注册表——详细教程













冀ICP备2020027434号-1
还没有评论,来说两句吧...